中国政法大学是一所以法学学科为特色和优势,兼有政治学、经济学、管理学、文学、历史学、哲学、教育学、理学、工学等学科的“211工程”重点建设大学,“‘985工程’优势学科创新平台”“2011计划”和“111计划”(高校学科创新引智计划)重点建设高校,国家“双一流”建设高校,直属于国家教育部,由教育部与北京市共建,正致力于建设世界一流大学和一流学科。
中国政法大学心理学专业在经过40年的建设后,现已形成以法律心理学、犯罪心理学等优势学科为龙头的专业导向建设,并建立起了从本科到博士(联合培养)的完整人才培养体系。心理学系以特色学科为依托,以优良师资为支撑,得到了快速的发展,呈现出“小而强,特而优”的发展格局。
心理学相关专业同等学力研修班工作由中国政法大学培训学院具体负责,集中学校优势办学资源,全面开展同等学力办学工作。培训实行统一招生、统一教学、统一管理,培训按学科专业进行系统化培养。

同等学力研修班在性质上属非学历教育,完成课程学习者可获得“中国政法大学同等学力研修班结业证书”,符合条件者,可申请中国政法大学教育学硕士学位。
1.结业学制两年。
2.教学方式:采用面授与网络课堂相结合的教学方式。
3.授课师资:授课教师为我校资深教授、博导、硕导,以及在国际、国内相关专业领域的权威专家,不仅理论功底深厚,同时深入一线,实践经验丰富。
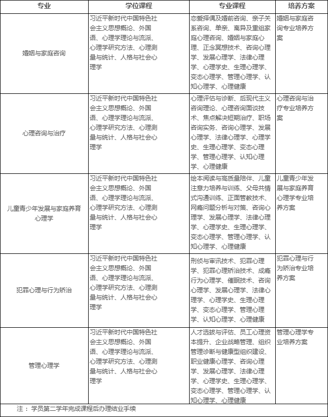
(一)必修课程

(二)专业特色选修课程
01.成瘾矫治
02.催眠与正念的深度交融
03.儿童青少年性教育中的沟通与引导艺术
04.个人探索与成长
05.沟通实战技巧与关系策略
06.婚姻家庭咨询及冲突管理
07.积极心理学
08.家校共建:高效沟通与问题预防
09.焦点解决技术的实践与应用
10.人才选拔与测评
11.认知行为治疗
12.萨提亚家庭治疗技术应用
13.危机干预与自杀防治
14.校园欺凌防治与心理干预
15.心理测评工具的应用
16.心理投射分析与应用
17.心理学视野下的脑科学与注意力探索
18.心理咨询面谈技术
19.叙事治疗技术
20.学习与学习策略
注:学校根据实际情况调整课程安排
(三)教学特色
1.课程系统科学
理论与实践并重,全方位提升学员思维和实践能力。
2.师资阵容强大
中国政法大学心理学系知名专家亲授;中科院心理所、北京大学、北京师范大学多所大学顶尖教授参与授课。
3.申硕专项服务
开设学位英语+心理学专业综合专项课程,助推学员通过国考;开展论文写作能力专项训练,助力学员完成学位论文。
1.招生专业:
婚姻与家庭咨询、心理咨询与治疗、儿童青少年发展与家庭养育心理学、犯罪心理与行为矫治、管理心理学
2.招生计划
(1)春季班:4月入学
(2)秋季班:9月入学
1.拥护《中华人民共和国宪法》,遵纪守法,品行端正,身体健康。
2.具有大专以上学历者。拟申请硕士学位者需具有本科学士学位。
3.报名材料:报名表、身份证、最高学历和学位证复印件各1份,1 寸和2寸近期免冠蓝底照片各2张。
重要知会:交付学校审核的学历证书、学位证书、身份证等必须真实有效,若因证书不真实造成后果,一切责任由本人自负。
(一)申硕条件
1.申请人必须是已获学士学位并工作三年以上,或已获硕士、博士学位。
2.申请人在申请学位的专业或相近专业领域的公开出版物发表过科研成果。
3.通过全国统一的同等学力人员申请硕士学位的外语考试和心理学综合考试。
4.通过中国政法大学组织的同等学力人员申请硕士学位的学位课程考试。
5.资格审查合格后,申请人必须在五年内(资审通过之日起算)通过上述学位课考试与国家统考。
(二)申硕流程
