新闻中心

News center

您当前的位置:新闻中心详情页
新闻中心/News center

211法学在职硕士!中国政法大学2025同等学力申硕招生简章!

时间:2024-12-24    浏览数:294

中国政法大学

2025同等学力申硕招生简章(法学专业)

China University of Political Science and Law

一、学校简介

中国政法大学是一所以法学学科为特色和优势,兼有政治学、经济学、管理学、文学、历史学、哲学、教育学、理学、工学等学科的“211工程”重点建设大学,“‘985工程’优势学科创新平台”“2011计划”和“111计划”(高校学科创新引智计划)重点建设高校,国家“双一流”建设高校,直属于国家教育部,由教育部与北京市共建,正致力于建设世界一流大学和一流学科。现有海淀区学院路和昌平区府学路两个校区。

图片

软科中国政法类大学排名第1


学校设有法学、侦查学、政治学与行政学、行政管理、国际政治、公共事业管理、工商管理、经济学、国际商务、金融工程、哲学、汉语言文学、汉语言、思想政治教育、社会学、社会工作、应用心理学、英语、德语、法语、翻译、新闻学、网络与新媒体、数学与应用数学、信息管理与信息系统(法治信息管理)、信息与计算科学、社会体育指导与管理共27个本科专业,其中法学、政治学与行政学、社会学为国家级特色专业。学校拥有39个博士学位授权点、77个硕士学位授权点、11个专业硕士学位授权点和4个博士后科研流动站。法学、政治学、马克思主义理论、理论经济学为博士学位授权一级学科,哲学、应用经济学、社会学、心理学、外国语言文学、新闻传播学、中国史、工商管理学、公共管理学为硕士学位授权一级学科,其中,法学为一级学科国家重点学科,政治学为一级学科北京市重点学科。证据科学入选北京高校高精尖学科建设名单。在教育部学科评估中,学校多个一级学科参评并上榜,其中法学进入A+档

图片

软科中国法学专业排名第2



二、项目背景

为了贯彻实施依法治国方略,推进新时代中国特色社会主义法治建设,适应社会对法律人才的需要,根据国务院学位委员会、教育部、国家发展改革委关于同等学力人员申请硕士学位工作的有关规定,为满足在职人员申请硕士学位的需求,经学校研究决定,中国政法大学培训学院特举办法学相关专业同等学力研修班。


法学相关专业同等学力研修班工作由中国政法大学培训学院具体负责,集中学校优势办学资源,全面开展同等学力办学工作。培训实行统一招生、统一教学、统一管理,培训按学科专业进行系统化培养。



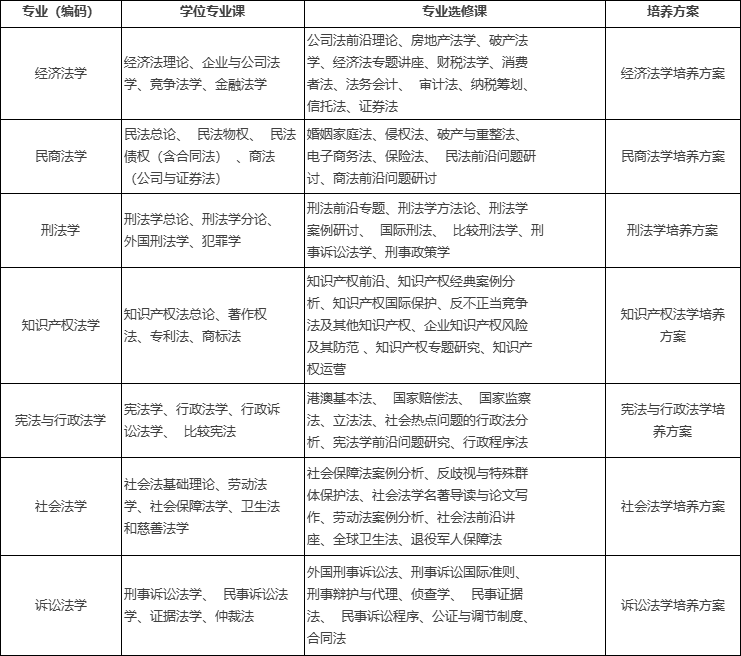
三、专业、课程设置、培养方案

(一)公共课

1、公共学位课:英语、习近平法治思想;

2、学位基础课:宪法学、法理学、中国法制史、刑法学、民法学;

3、论文写作与指导。

(二)专业课

图片



四、学制及教学方式

1、结业学制两年。

2、采用面授和网络课堂相结合的教学方式。由我校资深教授、博导、硕导授课。

3、每年招生总计划 1500 人。



五、报名材料及报名条件

1、拥护《中华人民共和国宪法》,遵纪守法,品行端正,身体健康。

2、专科学历及本科无学士学位者不可以报名参加同等学力申硕考试,但可以参加研修班学习。学员结业后可获得结业证书。

3、报名材料:报名表、身份证正反面复印件、最高学历和学位证复印件各1份,二寸近期免冠蓝底照片4张。


七、教学特色


1、加强同等学力人员申请硕士学位外语和法学综合考试的辅导课程,提升学员通过考试的能力。

为了提高同等学力人员申请硕士学位外语和法学综合考试(以下简称国考)通过率,我院在第一学年(36 周)安排国考考前辅导课程,共 288 学时。英语 144 学时,由我校外国语学院的师资团队承担;

法学综合 144 学时,由全校的师资团队承担,并采用了更适合在职人员的少量、多频次的授课方式。

2、开设论文写作与指导课程,提升学术论文的写作能力。

在第二学年开设专门的论文写作与指导课,由资深硕导对硕士学位论文形式要件、各专业方向上近几年热点难点问题等进行专项解读,为学员硕士学位论文选题与写作提供专业指导和参考思路;开展资源检索与使用专题培训,帮助学员掌握学术论文写作参考文献收集与整理的方法。通过以上系列专项训练,使学生熟悉学术论文的写作方法及规范要求,助力学员更好地完成硕士学位论文。

3、小班管理,实行班主任负责制。

班主任为班级管理第一责任人,全面负责班级文化建设及学业氛围营造,由班主任定期跟进每位学员的学习进度。

通过以上各环节,最终实现全面提高学员申硕率的培养目标。



八、申硕条件及流程


(一)申硕条件

1、已获得学士学位,并在获得学士学位后工作3年以上或虽无学士学位但已获得硕士或博士学位。

2、在申请学位的专业或相近专业的教学、科研、专门技术领域取得一定成绩者(一般认定标准为:公开发表一篇不低于3000字的法学专业论文)。

3、通过全国统一的同等学力人员申请硕士学位的外语考试和法学综合考试。

4、学校的学位与研究生教育管理部门组织对已经资格审查合格的申请人,按硕士研究生培养方案规定的课程进行考试。

5、完成相关专业培养方案的规定课程并通过考核,修满相应学分,获得结业证书。

6、申请人自资审之日起五年之内通过国考和完成答辩;且最后一个学分获得之日起一年半之内完成答辩;上述两个条件要同时满足。

(二)申硕流程

图片



九、缴费时间


图片

(备注:学员在第二学年完成相关学业后可以办理结业手续;申请硕士学位的学员缴纳第三年费用;不申请硕士学位的学员无需缴纳第三年费用)

图片



×